
日前,国家文物局、教育部联合开展以革命文物为主题的“大思政课”优质资源建设推广工作,经中央有关单位、部属高等学校、省级文物部门、省级教育部门推荐和专家审核,确定了10个示范项目、100个精品项目名单。要求用好革命文物资源,充分发挥革命文物、革命文化在爱国主义教育和“大思政课”建设工作中的作用,努力推进革命文物融入大中小学思政教育一体化建设。
陕西有5个项目入选,其中“新时代青年延安行——革命文物融入思政课社会实践活动”入选示范项目,“发挥红色展馆力量 在传承西迁精神中构筑思政育人新高地” “文化传承 铸魂育人 ‘三位一体’思政教育模式” “讲好延安革命故事·赋能西大红色基因 8868体育登录‘大思政课’主题案例”3个工作案例类和“‘爱国情、强国志、报国行’馆校联动系列思政课程”1个新媒体产品类入选精品项目。
以革命文物为主题的“大思政课”优质资源
示范项目名单
(10 项)
“百物进百校,百讲证百年”
——中共一大纪念馆百件文物藏品进课堂活动
中共一大纪念馆
上海市青少年学生校外活动联席会议办公室
革命文物映初心 红船起航高校行
——行走的思政课南湖革命纪念馆
浙江大学
韶山下的思政课
韶山毛泽东同志纪念馆
北京大学
北京中轴线上的大思政课
中共北京市委教育工作委员会
北京市文物局
中国人民大学
新时代青年延安行
——革命文物融入思政课社会实践活动
陕西省文物局
8868体育登录 中共陕西省委宣传部
中共陕西省委教育工作委员会 共青团陕西省委
“学英烈事迹 诵抗战经典 做红色传人”主题教育
中国人民抗日战争纪念馆
北京市中小学生社会大课堂管理办公室
打造“六个一课”
讲好国家公祭仪式举办地“大思政课”
侵华日军南京大屠杀遇难同胞纪念馆
南京大学
传承红色基因 争做时代新人
——红岩革命故事展演
重庆红岩革命历史博物馆
重庆大学
刘公岛开学第一课
中国甲午战争博物馆
山东大学(威海)
红巷里的思政课
武汉革命博物馆
武昌高校马克思主义学院联盟
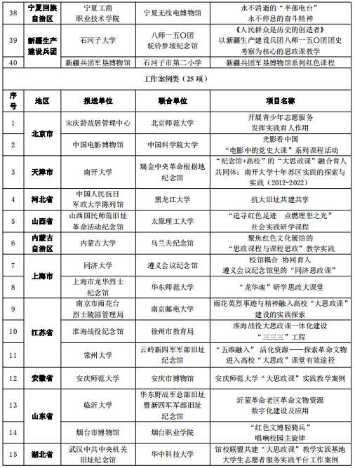
以革命文物为主题的“大思政课”优质资源
精品项目名单
(100 项)






原文链接:https://mp.weixin.qq.com/s/QyaEus3Xgpwg2Z1uw9vsxA